Responsive Sourcing Framework Overview
Intended Audience:
Business User
Author:
Kirill Gaiduk
Changed on:
3 Oct 2025
Overview
The Responsive Sourcing Framework is a configurable, scalable alternative to custom Workflows and Rules for managing sourcing strategies. You’ll learn how to define and optimize sourcing logic using Sourcing Profiles, Strategies, Conditions, and Criteria. The Framework empowers both technical and business users with faster implementation, greater control, and transparency into how sourcing decisions are made and why.
Key points
- Prerequisites: You should have knowledge of Order Management and Order lifecycle, Order Reference Module, and GraphQL API
- The Responsive Sourcing Framework is designed for both technical and business users - logic is transparent and comes with a configurable User Experience (UX)
- Enables faster implementation by reusing modular sourcing logic building blocks such as Sourcing Profiles, Strategies, Conditions, and Criteria
- Sourcing Profile GraphQL API is required to correctly set up your sourcing logic
- Supports custom Sourcing Conditions and Criteria through externally developed extensions for advanced or domain-specific logic
What is Responsive Sourcing Framework?
The Responsive Sourcing Framework:
- is a modular structure for sourcing logic centered on Sourcing Profiles, Primary and Fallback Sourcing Strategies, Sourcing Conditions, and Sourcing Criteria
- it provides a dedicated UX for configuration, optimization, and analysis
Value Proposition
The Responsive Sourcing Framework delivers strategic value by addressing key operational challenges in Sourcing:
- Simplifies the configuration and management of complex sourcing logic, reducing reliance on custom Workflows and technical teams
- Empowers both business and technical users to define, adjust, and optimize Sourcing Strategies quickly and confidently
- Accelerates project implementations by providing an extensible library of commonly used sourcing logic
- Increases agility by allowing organizations to adapt Sourcing Strategies to evolving fulfillment conditions and business needs
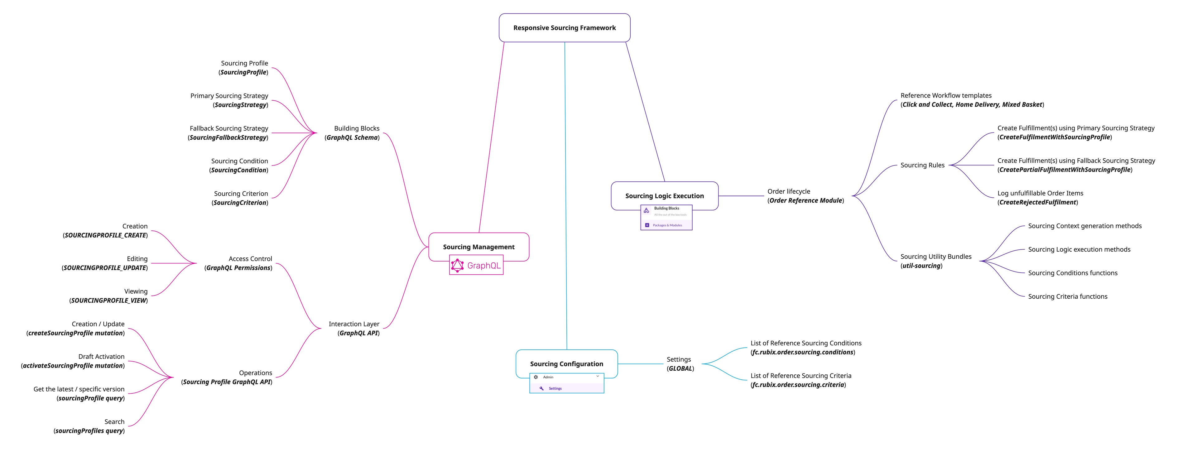
Architectural Context
The following diagram explains the key concepts of Responsive Sourcing and highlights its touchpoints within the Fluent platform:

Building Blocks
There are five key parts to the Responsive Sourcing Framework that allow you to define, control, and optimize how Orders are fulfilled.

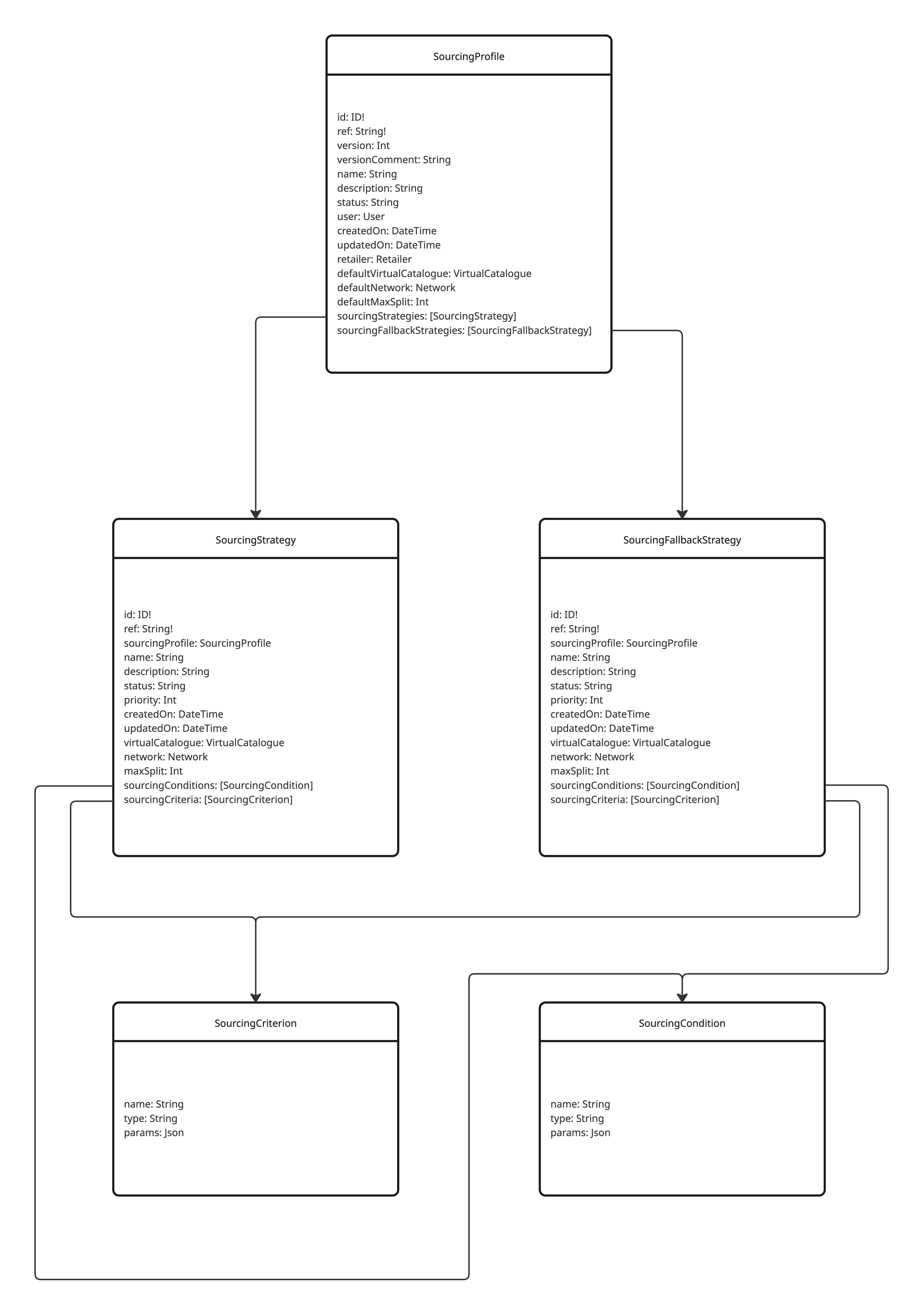
Sourcing Profile
A Sourcing Profile is a structured configuration that groups multiple Sourcing Strategies together to manage Order fulfillment logic.
Think of a Sourcing Profile as the master plan for how Sourcing should work in a particular context - like for a certain:
- order types
- different brands within a business
- geographical regions
- or a combination of them
A Sourcing Profile is referenced within the corresponding Workflow (Order or Availability).
Sourcing Strategy
A Primary Sourcing Strategy is a structured approach to determining the optimal fulfillment Location for an Order (or parts of an Order).
Primary Sourcing Strategies are considered in a controllable, priority order, with the Order being sourced by the first Strategy that can fulfill the sourcing request in its entirety.
When none of the Primary Sourcing Strategies can suffice the sourcing request, a Fallback Sourcing Strategy steps in as a backup to ensure fulfillment continues whenever possible.
When creating or updating a Sourcing Profile, Sourcing Strategies can be:
- Added – to define new sourcing logic
- Activated or deactivated – to control which Sourcing Strategies are currently in use (
`ACTIVE`or`INACTIVE`Status) - Removed – to clean up or retire outdated Sourcing Strategies from the Sourcing Profile
A Sourcing Strategy consists of Sourcing Conditions and Sourcing Criteria.
Sourcing Condition
A Sourcing Condition is a boolean function, determining whether a Sourcing Strategy applies.
It acts as a filter, checking things like the Order creation date, Delivery country, Customer tier, or Product Category (i.e., Sourcing Context) to decide if a particular Sourcing Strategy is relevant.
Multiple Sourcing Conditions are evaluated using "AND" logic:
- If all of them are met, the Sourcing Strategy attempts to fulfill the Order
- if not, it gets skipped
Each Reference Sourcing Condition uses an operator (like “in,” “exists,” or “greater than”) to match values.
Sourcing Criterion
A Sourcing Criterion refers to a ranking function used to calculate ratings and prioritize fulfillment Locations within a Sourcing Strategy.
A Sourcing Criterion helps the system decide where to fulfill the Order from. The combination of multiple Criteria can be seen similar to a scoring system: each Location gets a rating, and the higher the number, the better.
Sourcing Criteria are applied in sequence:
- The first Sourcing Criterion ranks Locations based on its logic
- The second acts as a tie-breaker if multiple Locations have the same score
- This process continues until a final ranking is reached
Reference Sourcing Criteria can evaluate factors such as distance to Customer, available Inventory, Network priority, and other business-relevant metrics.
Data Model
The following data model outlines the Entities available to manage Sourcing:

Features
What the Responsive Sourcing Framework Delivers
Explanation through an Example
This example serves as a practical walkthrough of how the Responsive Sourcing Framework is intended to be used to fulfill customer Order by executing sourcing logic defined within the Reference Sourcing Profile.
Reference Sourcing Profile Setup
The diagram below shows the configuration of the Reference Sourcing Profile:

The sourcing logic is designed to evaluate fulfillment Locations with two key goals:
- Minimize the number of fulfillment splits
- Reduce the distance to the delivery destination
Available Stock Setup
The following diagram shows fulfillment Locations and their Available-to-Sell (ATS) stock:

High-level example
This use case demonstrates how the sourcing logic is applied in a typical fulfillment scenario:
1) Customer Order
- A customer places an Order for 1 Laptop

2) Sourcing Profile Triggered
- When the Order is created, the Reference Sourcing Profile is invoked by the Workflow
- The Primary Sourcing Strategy is evaluated first
3) Sourcing Strategy Evaluation
- The system identifies all eligible fulfillment Locations within the configured Network (from the Sourcing Profile default -
`defaultNetwork`, or overridden at the Sourcing Strategy level -`network`)
Outcome: Location 1 and Location 2 are eligible - The Framework attempts to minimize the number of fulfillment splits (limited to the
`maxSplit`value)
Outcome: the Order can be fulfilled from a single Location - either Location 1 or Location 2.
4) Sourcing Conditions Evaluation
- N/A (No Sourcing Conditions are defined in this example)
5) Sourcing Criteria Evaluation
- The Framework evaluates Locations using the Location Distance Sourcing Criterion
- The Locations are ranked based on proximity to the Order’s delivery destination
Outcome: Location 1 receives the highest rating:
Calculation | Rating | |
Location 1 | (100* - 50) / 100* | 0,5 |
Location 2 | (100* - 100) / 100* | 0 |
"*" - represents the farthest distance to the delivery destination among the eligible Locations.
6) Fulfillment Decision
- The Order is fulfilled from a single Location, the nearest Location - Location 1
