Source Order Items
Changed on:
27 Sept 2025
Overview
- Source items to fulfil an order from one or more locations
- Set a split limit for the number of locations that can fulfil an order
- Reallocate short-picked items to another location

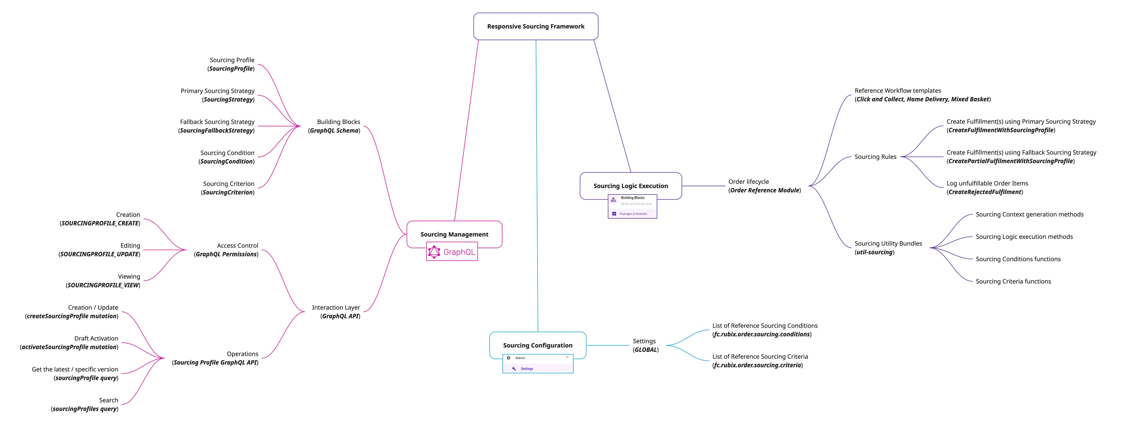
How it Works
In the order fulfillment process, you have the capability to source items from one or multiple locations to fulfill a specific order. Moreover, a practical feature allows you to establish a split limit, dictating the maximum number of locations involved in fulfilling an order. This ensures efficient management and control over the distribution of order items. Additionally, in cases where items are short-picked from a particular location, a convenient option exists to reallocate these items to another designated location, optimizing the fulfillment workflow and minimizing potential disruptions.
The Responsive Sourcing Framework enables the following functionality: