Fluent Store Web App Overview
Intended Audience:
Business User
Author:
Fluent Commerce
Changed on:
5 Sept 2025
Overview
Fluent Store is an in-store responsive web application that provides store staff with end-to-end order management capabilities.
Key points
- Key features of Fluent Store
- Benefits to Retailers
- Module dependencies
- Technical Information (Browser, Device, and Language support)
- Data model
- Further Reading
Key Features
- Store Overview Dashboard
- Pick & Pack Orchestration
- Single Order Pick, Pack, & Ship
- Multi-Order Pick, Pack, & Ship
- Store to Store Transfers
- Ship from Store
- Ship to Store
- Store Arrivals
- Customer Collections
- Carrier Booking & Collections
- Uncollected Orders
- Returns (Service Module)
Benefits for Retailers
Built on the Fluent Order Management Experience (OMX) Platform, Fluent Store offers Retailers a highly configurable, modern, industry-tested responsive web app experience that delivers flexibility and extensibility to meet each of our clients' unique needs.
- Fully Configurable
- Fully Extensible
- Industry Tested UX
- Reduced Costs
- Tailored to Your Needs
- Fast to Implement
Module Dependencies
The Fluent Store web app requires the following two (2) modules:
Optionally, the following modules can also be configured:
- Service Module - for Returns capabilities
- Availability - for cross-location availability lookups, endless aisle
- Inventory - marking stock items as damaged, display/demo, unsellable.
Technical Information
Browser and Device Support
Fluent Store is built on our industry-tested OMX Design System, based on Material Design. It delivers a modern, user-friendly interface that is fully responsive across any desktop, tablet, or mobile screen size.
The following browsers have been tested:
- Safari
- Chrome
- Firefox
Language Support
Default Language Pack:
- en-AU
Additional Language Packs available:
- en-GB
- en-US
- fr-EU
For more information on Supported Languages, see Localization.
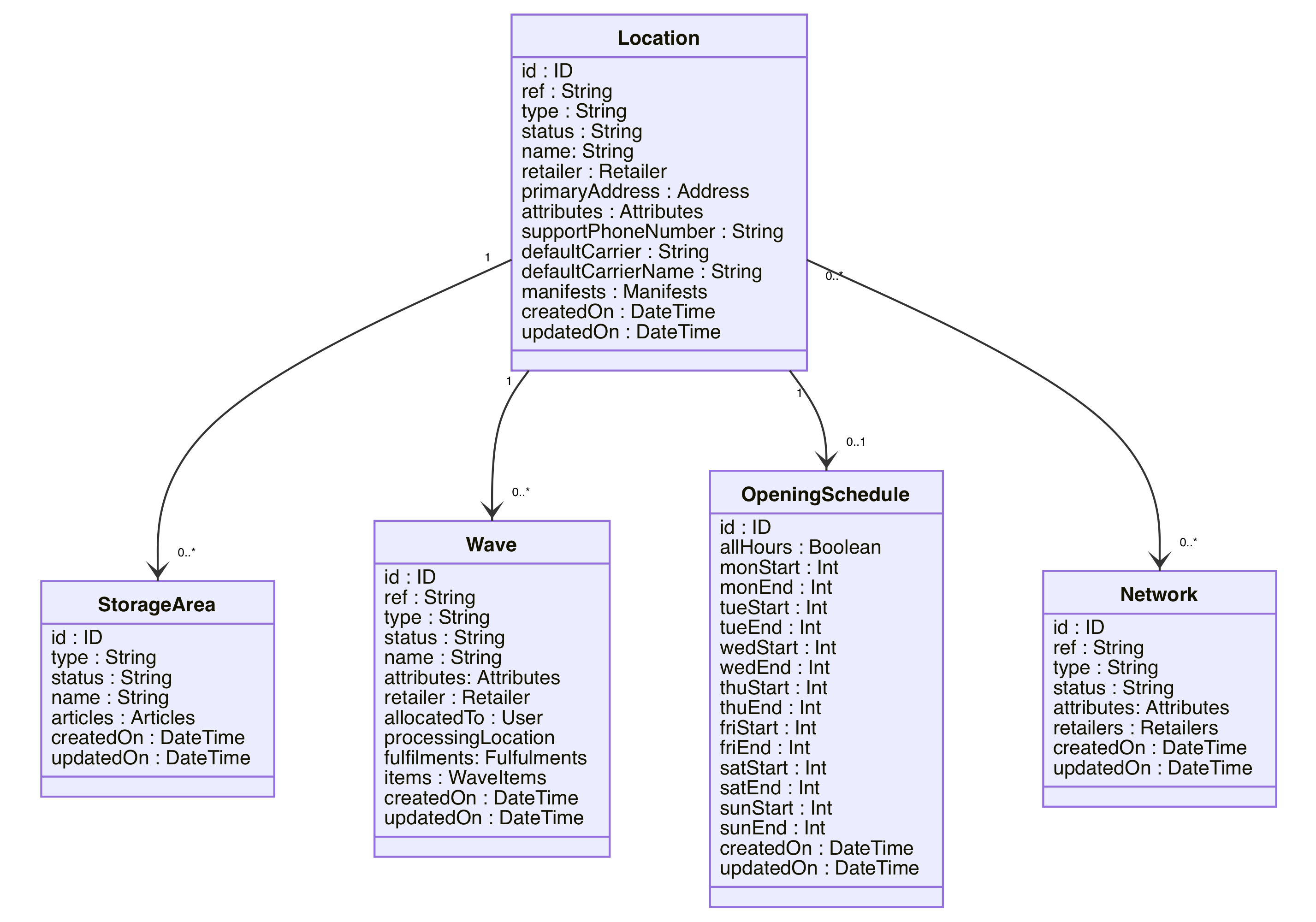
Data Model
